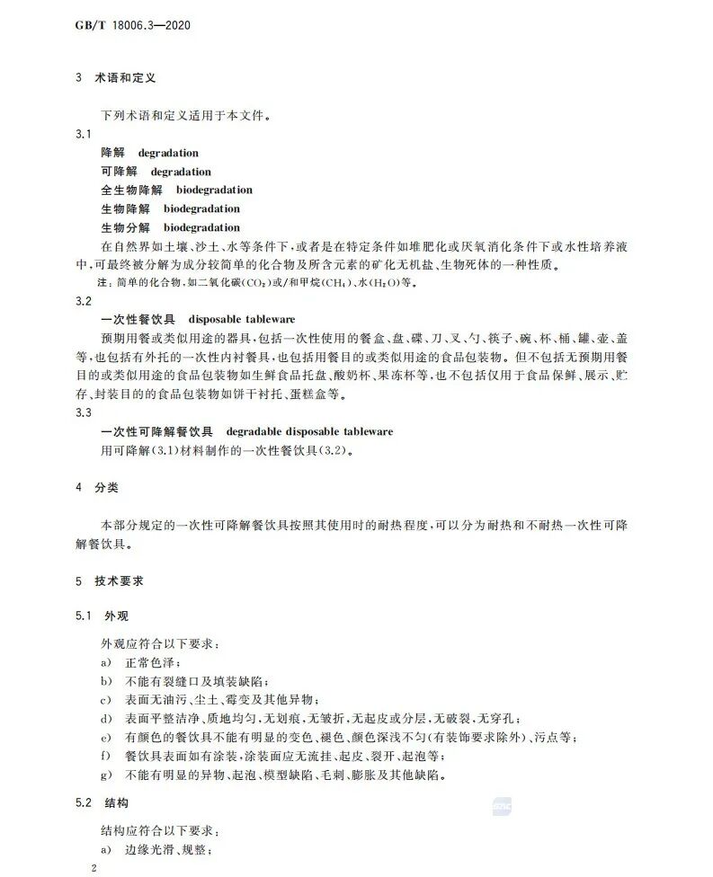
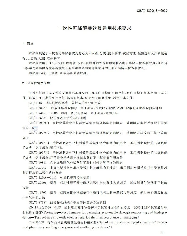
近日,《GB/T 18006.3-2020一次性可降解餐飲具通用技術要求》(以下簡稱《新標準》)發布,在內容上代替了GB/T 18006.1-2009《塑料一次性餐飲具通用技術要求》(以下簡稱“舊標準”)中的可降解餐飲具相關內容,根據規定,該標準將于2020年12月31日正式實施。
梳理發現,《新標準》主要變化有以下三點:標準名稱由《塑料一次性餐飲具通用技術要求》改為《一次性可降解餐飲具通用技術質量要求》;修改了分類辦法,將一次性可降解餐飲具按照耐熱性進行分類;修改了降解性能要求適用范圍、檢驗方法和技術指標。
以下是《一次性可降解餐飲具通用質量要求》(GB/T 18006.3)原文:
新標準將加快行業規范化發展
《新標準》的發布意義較大,既明確了“一次性可降解餐飲具”的定義,又有望推動市面上名不副實的“可降解材料”退出市場,利好完全生物可降解材料。
以往舊標準的可降解餐飲具主要是非完全可降解生物塑料,其原理是在傳統塑料中添加光敏感劑或熱氧降解劑等助劑或添加天然物質如淀粉、小麥粉、稻谷粉或者竹纖維等,但最終并不能實現完全降解目的,其殘留物環境污染仍客觀存在,該部分老產品我們認為在《新標準》時期將逐步被替代,完全生物降解材料的滲透空間較大。此前可降解深度報告中,我們根據《美團外賣產品分析報告(2020年)》,測算2019年全國外賣及實體店就餐消耗一次性餐具約108萬噸。
國家限塑意志堅定,《新標準》落地將加快行業規范化。2020年1月19號發改委、生態環保部聯合出臺《關于進一步加強塑料污染治理的意見》,7月10日,發改委、生態環境部、工信部、農業農村部等九部門聯合印發《關于扎實推進塑料污染治理工作的通知》,先后對一次性塑料制品的使用規范做了指示,近日《新標準》出臺正是對未來產品規范化做好指引,完全生物降解塑料的推出有望提速。
組委會:安徽金世佳會展服務有限公司
參展咨詢
微信咨詢
